logo logo
  • 招标 中标 知识 项目
  • 商务中心
  • 发布信息
  • 我的
    • 个人资料 我的钱包
      登录/注册
  • 登录/注册
  • 首页
  • 工程
  • 招标
  • 中标
  • 知识
  • 项目

  • 兴趣
  • 商城
  • 建站
  • 关注
  • 扫码关注

    扫码关注微信公众号

    微信公众号
  • 课堂
  1. 招标信息
  2. 招标公告
  3. 正文详情

招标

工程建设 政府采购 央企招标

中标

工程建设 政府采购 央企中标

项目

项目清单 项目动态 最新资讯

工程

铁路工程 地铁工程 土建工程 桥梁工程 隧道工程 路面工程 房建工程 市政工程 水利工程 水电站工程 绿化工程 燃气工程 电力工程 重大工程 交通设施

每周热门排行榜

每月热门排行榜

  • 省份地区:
  • 上海
  • 云南
  • 北京
  • 吉林
  • 四川
  • 天津
  • 宁夏
  • 山西
  • 广东
  • 广西
  • 新疆
  • 江苏
  • 江西
  • 河北
  • 河南
  • 浙江
  • 湖北
  • 湖南
  • 甘肃
  • 福建
  • 西藏
  • 贵州
  • 辽宁
  • 重庆
  • 青海
  • 安徽
  • 山东
  • 海南
  • 陕西
  • 内蒙古
  • 黑龙江
  • 全国

  • 信息类别:
  • 招标公告
  • 中标结果
  • 招标变更
  • 招标预告

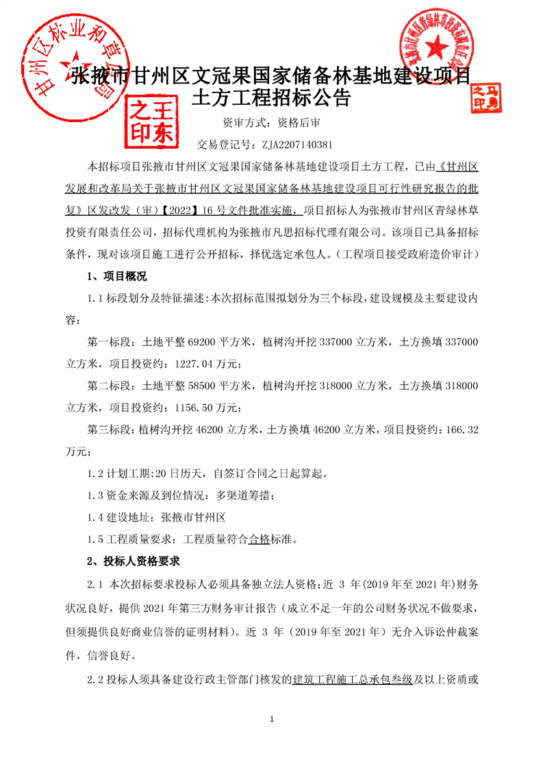
张掖市甘州区文冠果国家储备林基地建设项目土方工程招标公告

   2022-07-23 11:47:51





上一篇:环县城乡冷链物流园及配套基础设施项目--车道路资格预审招标公告
下一篇:环县秦团庄乡惠民小区集中供热工程脱硫、脱硝、除尘设备采购及安装项目招标公告
招投标信息

招投标信息

每天更新上万条招标中标信息
即时准确

即时准确

及时了解招标及中标最新动态
售后无忧

售后无忧

为客户提供全方位贴心服务
关于我们
关于我们
品牌故事
联系我们
常见问题
免责声明
版权声明
服务条款
广告联盟
排名推广
广告服务
RSS订阅
站内应用
网站地图
网站留言
违规举报
友情链接: | 土建网 | 铁路网 | 批发网 | 知识网 | 娱乐网 | 天使学 | 社博 | 网站建设 | 李红亮私董会 | 社博快讯 | 李红亮社博 国徽厂家 | 警徽厂家 | 河北防火门 | 海外公司注册 | 河北机箱机柜 | 警用防弹衣 | 沧州不锈钢机箱机柜

Copyright © 2016-2019 河北墨儒企业管理有限公司 Rights Reserved 信息产业部备案号 冀ICP备19018937号-14
顶部